
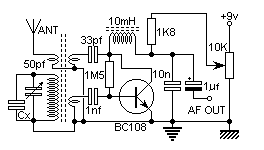
Hi all, whilst looking through my lab book I came across this little receiver circuit. It looks like "kid's stuff" but it can be used for the lower HF bands and gives quite an impressive account of itself if used with a decent antenna. It can also be built into a cigarette box which makes it almost perfect for portable use. It will need a decent AF amplifier after it; A simple 741 OP-AMP will be adequate for the job as you only need a few millivolts to a headphone. I used a stereo with a "phono" input, but that was not very portable!!
Cx is the usual "wavelength"-pf (160 meters = 160pf). The antenna and tuning coil main winding ="wavelength"/4 turns on a small former with a ferrite slug (160 meters = 40 turns). Adjust Cx or the main tuning coil to center on the band you want. Cx should be a "poly" or similar stable capacitor. The base and reaction windings are each 6% of the main tuning winding (4 turns for 160 meters).
The 10K potentiometer controls the reaction and greatly increases the receiver sensitivity. I used a preset potentiometer since my receiver was only used for one band. Increase the setting until oscillation ONLY JUST starts. You can copy CW and SSB signals quite easily. If it fails to oscillate, reverse the connections to the reaction winding.
This little receiver gives quite an impressive performance for such a simple circuit. Not much use for chasing DX but it is certainly quite useable if you have to live in a suitcase as I often do. If it is of any interest, when I first built this receiver I used a "white-spot" PNP transistor (battery reversed), but perhaps this shows my age.
I used this receiver as a project for scouts and guides on one of the occasions I was involved in the scouting organisations. All the kid's had 100% success (if you ignore one incident of breaking the wire off a transistor during assembly).
This receiver could be used on a fixed frequency as a detector and IF of (for example) 455KHz and fed from a tuneable converter so it could become the basis of a more sensitive QRP receiver.
Have fun, de HARRY, Upplands Vasby, Sweden
Frank, G3YCC.