
DESCRIPTION
The OXO transmitter was originally described by George Burt GM3OXX in Sprat number 20 way back in 1979 and has proved to be a very popular little transmitter on it's own and as a basis for other rigs. It can be built cheaply for any HF band where a small CW rig is required.
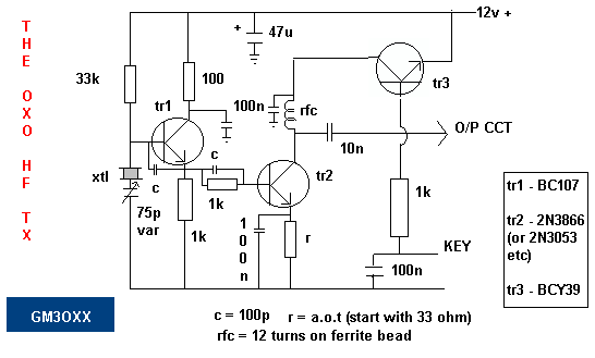
Layout is not critical, but a simple PCB can be easily made, using in-line layout, keeping input and output separate. .
All components are readily availlable: TRI BC107, TR2 2N3866, BFY51, 2N3053 etc, TR3 BCY39. RFC 10 turns through a small ferrite bead.
George, GM3OXX knocked the prototype up in 20 minutes, hooked it up to his G5RV, through a Z-Match and with 1 watt on 7030 Mhz worked ten stations, then a couple of UAs on 21!
Note that an output Pi filter is required and is not shown in the circuit diagram. Suggested circuitry for the filter is shown below.