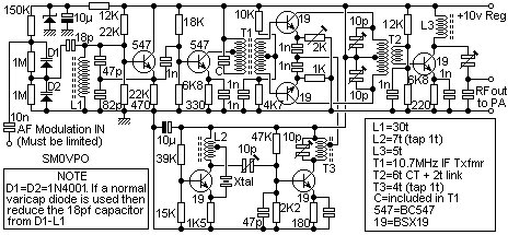
QRP FM TX EXCITER
I have had requests to add a VHF FM transmitter, to the QRP collection. This
project is a simple transmitter using only one crystal and will cover 145.00
to 146.00 MHz. The crystal is a 44.9333 MHz crystal for 145.500 receive, as
used in the Trio (Kenwood) 2200, PYE, Motorolla, Tait equipment, to name but
four. The frequency of the crystal is not critical as almost any other xtal
for the 2-meter band will function.
No provision has been made to tune the transmitter to different channels, as
this transmitter was first used as a single channel "repeater box", leaving
my main rig free to be used on other channels.

The circuit is given above and simply mixes the output of a (more or less) conventional receiver multiplier (x3) with the output of a 10.7MHz VFO that is modulated with true FM. Ordinary 1N4001 diodes will function well as varicap diodes, but if true varicap diodes (such as BA102 etc.) are used you will have to reduce the value of the 18pf capacitor coupling D1/D2 to L1. L1 may be a 10.7MHz IF transformer robbed from a domestic receiver, but remove the internal capacitor. Adjust L1 (10.2 - 11.2 MHz) to cover 145-146 MHz.

The modulator is a simple circuit. Two OP-Amps were used in the prototypes, the first was a MIC amplifier to bring the MIC AF OP up to 500mV RMS. Clamp the AF with a couple of back-to-back diodes (limiter)then the second OP-Amp amplifies the clipped AF to the correct level, (about 1.5v RMS) for 5KHz deviation. Adjust the gain of the first OP-AMP for MIC GAIN and adjust the gain of the second OP-AMP for deviation (with FULL AF). The output of the driver will supply about 10-20mW to the PA. I didn't use a PA because I lived so close to the repeater (path loss = -109dB). There are hundreds of VHF QRP PA's published in SPRAT, INTERNET, RSGB books, RadCom, so I will leave that to your own ingenuity. A single transistor, such as the 2N3866 will be more than adequate to get up to 250mW, but an additional band-pass tuned circuit should be used between them. Have fun, de HARRY, Upplands Vasby, Sweden
I am very grateful to Harold, SM0VPO for allowing me to add his files to my web site. He can be contacted by email: harold.lythall@era.ericsson.se
Frank, G3YCC