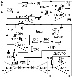
"QRP" receivers and transmitters, for HF CW are often based upon VFO tuning which can be a problem, especially when using the higher frequency bands. I have found that frequency drift is quite annoying at the best of times, but back in 1972 I found this little circuit. It is a narrow band-pass filter, based upon the LM201 OP-Amp. The circuit should work using other OP-Amps, but I have not tested this; I only used the LM201.

Supply voltage is +15v and -15 volts and is supplied to all OP-Amps. The OP-Amp with the 10p compensation capacitor is the filter which is tuned by the 2N4447 FET acting as a variable resistor. The remaining OP-Amps form comparators (no compensation capacitors) an integrator (the middle one) and a Fifferentiator (bottom right). These adjust the frequency of the filter so that there is 180 degree phase difference between the IN and OUT signals to the filter. This only occurs when the filter is tuned to the incomming audio frequency. With the values given the filter will track an incomming tone from 330Hz to 3KHz. I cannot remember where I got this circuit, but I can claim NO originality for it. It does work very well though. Have fun, de HARRY, Upplands Vasby, Sweden.
I am very grateful to Harold, SM0VPO for allowing me to add his files to my web site. He can be contacted by email: harold.lythall@era.ericsson.se
Frank, G3YCC