250 MILLIWATT TX & MATCHING 3 WATT PA
Here is a simple little HF TX. It may be modified for all the HF bands, but
the details given are only for the 7MHz band.

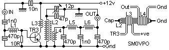
The basic transmitter is given above and uses two transistors; BC547 (as usual) and will deliver over 250mW of power. CW keying may be achieved by disconnecting the 56 ohm resistor in the emitter of TR2, and connecting it to ground via the key. Increase the value of the 10nf in the emitter of TR2 if you need longer time-constant keying (keying envelope).

The optional PA stage will increase the RF output of the HF TX to over 3 watts. TR3 is one of those TO220 plastic transistors found in CB
set PAs, I will leave the choice up to you as there are hundreds of them. The
LAST one I used has the marking: "JECL45-02", although I have never been able
to identify it properly. Several PAs have been built with 100% success using
different transistors on each occasion.
COILS
The coils are mainly wound on a TANDY (Radio Shack) RF choke. Do not discard
the original wire removed from the chokes as this will be used. You may want
to try using different former material. I built one of these transmitters and
wound the coils on some long-thin ferrite beads after gluing some wire in the
hole at each end. The beads were about 3mm dia x 15mm long.
UNIT COIL TURNS FORMER WIRE
---- ------ -------- ---------------- ------------------------
TX L1 28 turns RS273-101 former wound with original wire
L2 11 turns RS273-102 former wound with original wire
T1 pri 50 turns RS273-101 former wound with original wire
T1 sec 22 turns over primary wound with original wire
PA L1 11 turns RS273-101 former wound with original wire
L2 100 turns RS273-101 former wound with original wire
L3 3 turns over L2 22 SWG enameled wire
L4 5 turns over L2 22 SWG enameled wire
L5 18 turns 12mm dia x 30mm 22 SWG enameled wire
L6 18 turns 12mm dia x 30mm 22 SWG enameled wire
Have fun, de HARRY, Upplands Vasby, Sweden
I am very grateful to Harold, SM0VPO for allowing me to add his files to my web site. He can be contacted by email: harold.lythall@era.ericsson.se
Frank, G3YCC